This website requires JavaScript.
Explore
Help
Sign in
hhf
/
pfatt
Watch
1
Star
0
Fork
You've already forked pfatt
0
Code
Issues
26
Pull requests
Projects
Releases
Packages
Wiki
Activity
Actions
7289a45c39
pfatt
/
img
/
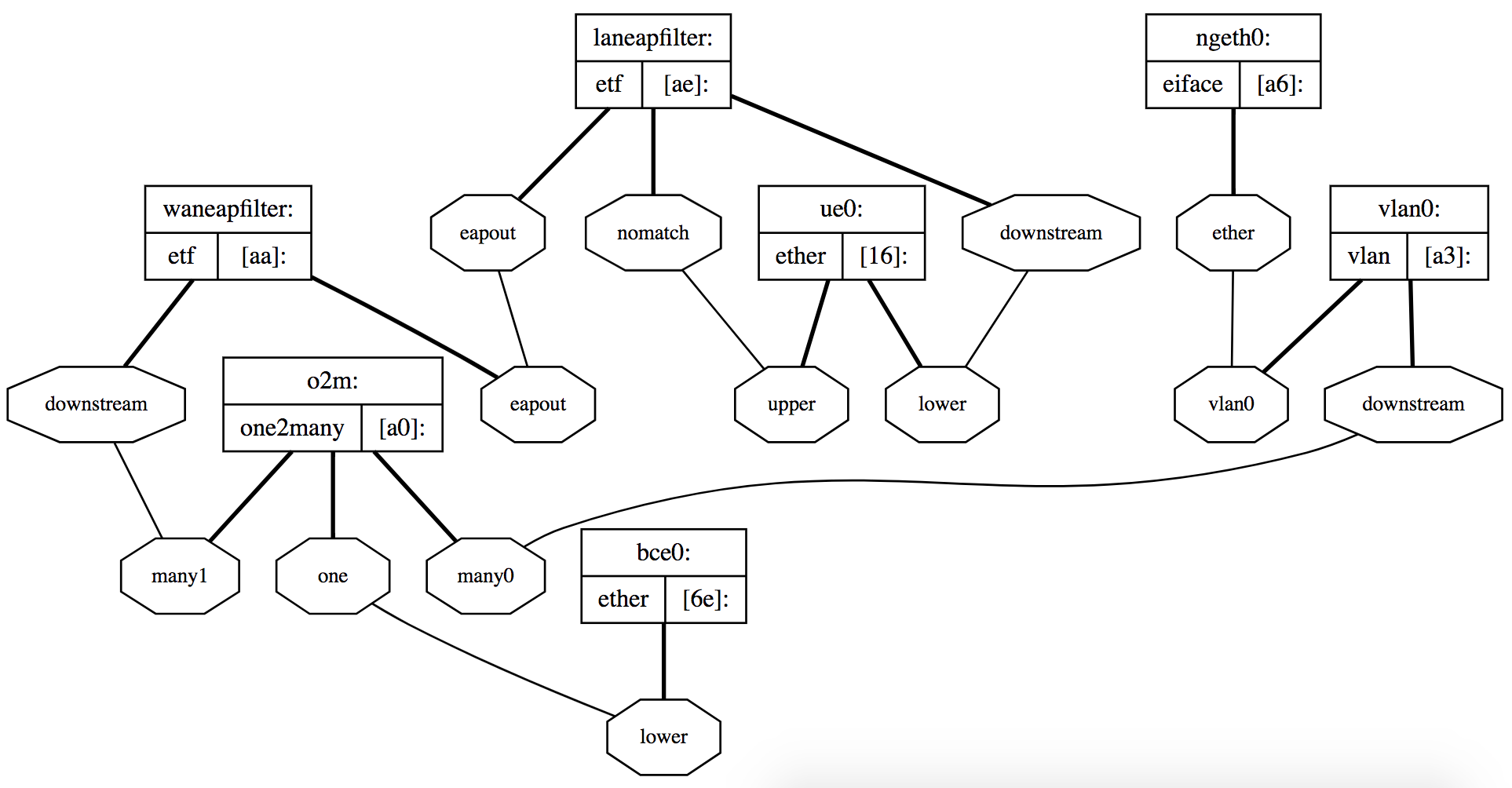
ngctl.png
aus
672276be2d
update netgraph graphviz
2018-09-23 22:53:54 -05:00
190 KiB
1926x1004px
Raw
History